Onceava Practica
Introducción:
Para esta onceava práctica, haremos uso de una nueva interfaz y de acá en adelante trasladaremos todas las prácticas al microcontrolador Psoc-5LP, para un uso más práctico y con resultados más cercanos a la realidad ya que usaremos una tarjeta de desarrollo ideada por el profesor del curso, por lo que esta tarjeta contiene todo lo necesario para realizar de manera más real y practica todos los desarrollos de las prácticas de aca en adelante.

Metodología:
Materiales:
-1 decodificador de teclado Matricial
-1 decodificador de binario a matriz
-1 decodificador de binario a display 7 segmentos
-1 teclado matricial
-jumpers para conexiones
-Software de diseño Psoc creator
-Psoc-5lP
Procedimiento:
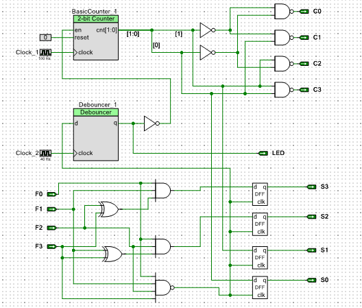
En esta práctica el montaje se diseñó a partir de pasos y de esquemas que se fueron uniendo para lograr el objetivo de la práctica. Primero empezaremos implementando en el Software de diseño Psoc creator el decodificador de teclado matricial el cual fue suministrado por el docente para la realización de la práctica.

Lo que hará este decodificador es decodificar los pulsos del teclado matricial a números binarios del 0-15, pero como el barrido de este decodificador de pulsos lo hace en orden necesitamos implementar un decodificador el cual nos muestre las letras y él * y él # con los últimos dígitos binarios, como se observa en la siguiente tabla:

Para esto implementaremos el decodificador de binario a matriz:

Después de implementar el decodificador de binario a matriz tenemos que mostrar estos resultados en el display de 7 segmentos así que implementando el decodificador de binario a display de 7 segmentos obtenemos:

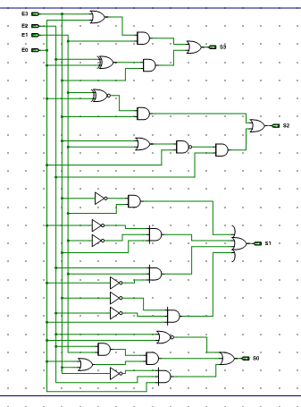
Como la tarjeta de desarrollo dispone de un display de 7 segmentos de 4 dígitos lo que hacemos es una conexión correspondiente al siguiente esquema:

Para finalizar uniendo todos los componentes obtenemos:

Para el uso de este software necesitamos seleccionar y activar los pines de entrada y de salida de nuestro circuito por lo que nos dirigimos a asignar los correspondientes pines para las entradas del teclado y las salidas, como las tierras del display de 7 segmentos:

Análisis de Resultados:
-Podemos observar que la nueva interfaz aunque es bastante diferente a la que estábamos usando, sumandole la implementación con la nueva tarjeta de desarrollo se hace un poco complejo adaptarse al principio pero mientras se trabaja en esta interfaz nos damos cuenta que es una interfaz bastante agradable y sencilla de usar, además que la implementación funcionó satisfactoriamente a la perfección.
Conclusiones:
-Entender el funcionamiento de la nueva tarjeta de desarrollo al igual que de la nueva matriz y del display de 7 segmentos, al igual que sus respectivas conexiones y lógica para su uso.
-Aprender a usar la nueva interfaz de trabajo para la implementación de laboratorios al igual que la forma correcta y eficiente del uso de la misma.